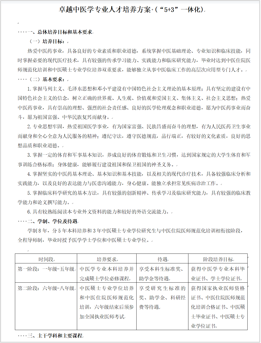
成果实施效果

您的位置: 首页» 成果实施效果

1.1.3成果形成的效果——校外辐射——引领人才培养方案改革

作者:   来源:  时间:2022-11-02

重视经典,将中医经典等级考试纳入培养必要环节

北京中医药大学纳入中医学专业培养要求

辽宁中医药大学增设中医经典奖学金

中医药大学、河南中医药大学颁发管理办法

广州中医药大学规定等级考试为3学分必要培养环节

成都中医药大学将中医经典纳入实践考核必要环节

浙江中医药大学将中医经典纳入实践考核必要环节

贵州中医药大学将中医经典考级纳入毕业要求

 

 

纳入毕业后教育及考核环节